
从政策限制到主动协调,人民建议不只是一条通道,更是一份被珍视的信任。人民建议征集,让政策更有温度!
近日
公安部厚爱发布
广源优配《活泼车驾驶东谈主疲劳驾驶认定例则》
(GA/T 2372-2026)
新规将于6月1日宇宙落地奉行
从此告别“只看驾驶时长”的老认识
驾驶行径+生理状态+糊口轨迹
三维立体判定
只有高傲任一条款
就算疲劳驾驶
粉饰全车型驾驶东谈主
尤其强化了客运车辆的监管要求
为谈路交通事故拜谒处理
交通作恶行径查处
提供了明确的量化依据

疲劳驾驶认定例则
新规通落伍分、状态及配景拜谒详细判定疲劳驾驶。
有下列情形之一的,应认定为疲劳驾驶:
活泼车驾驶东谈主联接驾驶活泼车超过4h未泊车休息或泊车休息时分少于20min的;
客运活泼车驾驶东谈主在晚22:00至次日凌晨6:00联接驾驶超过2h未泊车休息大意泊车休息时分少于20min的;
客运活泼车驾驶东谈主在24h内累计驾驶时分超过8h的。
注:客运活泼车驾驶东谈主指从事谈路搭客输送方针作为的活泼车驾驶东谈主。
对在谈路交通事故发生流程中具备避险条款但未实时采纳灵验避险要领的活泼车驾驶东谈主,经拜谒具有下列情形之一的,可认定为疲劳驾驶:
通过监测确立(包括但不限于视频监控确立、脑电测量确立等)监测到活泼车驾驶东谈主驾驶车辆在事故发生前10min内出现生理疲劳闭眼或疲劳进程脑电波特征判断数值小于30的;

注:生理疲劳闭眼是指活泼车驾驶东谈主因生理疲劳致双眼睑扫数闭合,炒股配资公司并捏续2s以上的行径。
对活泼车驾驶东谈主计议/讯问效力证据其处于精神难以联接或精神不毛、困倦等状态仍驾驶车辆的;
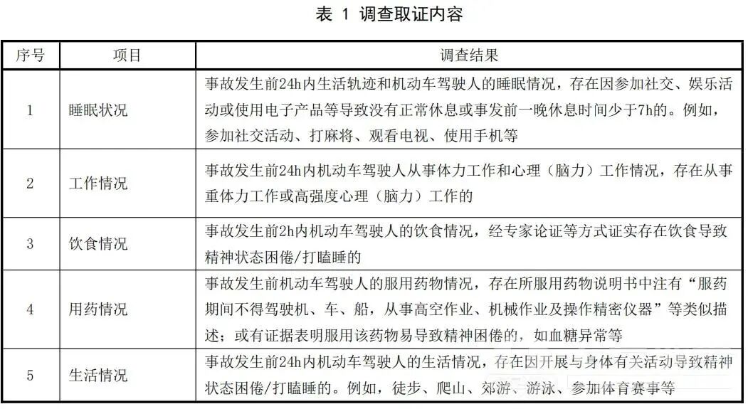
对活泼车驾驶东谈主驾驶车辆起程前寝息景象和责任、饮食、用药、糊口等情况进行拜谒,证据存在表1列举的一项或多项拜谒效力的。

新规的实施,标识着疲劳驾驶监管参加“精确化、全维度”期间。对驾驶东谈主而言,合规驾驶不仅是躲闪处罚的前提,更是保险本身及他东谈主人命财产安全的中枢;对交通处罚部门而言,明确的认定圭臬与取证时势,能更高效地打击疲劳驾驶作恶行径,筑牢谈路交通安全防地。
6月1日起
新规厚爱落地
合座驾驶东谈主需严格死守
养成法式驾驶习气
拒却疲劳驾驶
看守出行吉祥
开端:央视网、公安部、国度救急科普宣传 鼎泽配资
趣富配资佳禾资本联丰优配垒富优配恒正网配资旺鼎策略提示:文章来自网络,不代表本站观点。